游民星空 > 网络游戏 > 资讯 > 产业 > 正文

上市/非上市报告:买量增87%,近一年股价指数增长约100%

2025-08-07 17:11:46 来源:游民星空[整理] 作者:官方 编辑:加雷斯悟空 

近日,伽马数据发布了《2025中国上市/非上市游戏企业竞争力报告》,经过大量数据研究和用户调研,本次报告重点关注的问题及部分成果如下:

2024年全球收入TOP50上市游戏企业中34%来源于中国

2024年全球头部中国上市游戏企业7成收入增长,高出海外22.1个百分点

2024年主要上市游戏企业中,44%的企业进行分红、22.7%股息率超过3%

2025年上半年,主要上市游戏企业滚动市盈率中位数为21.6

2024年A股主要上市游戏企业中,31.8%进行回购、13.6%进行高管增持

2024年主要上市游戏企业中,超6成游戏净利润下降

2025年上半年头部移动游戏IP联动次数达43次,同比增长65.4%

2025年上半年流水TOP100移动游戏买量成本增长86.6%

头部小程序游戏83.5%来自非上市游戏企业

2025年上半年头部“老牌游戏IP”手游9成来自上市游戏企业

2025年上半年Steam国产端游7成流水来自上市游戏企业

本篇文章仅采用《2025中国上市/非上市游戏企业竞争力报告》的部分数据。获取报告请关注伽马数据官方微信公众号“游戏产业报告”,并扫码添加企业微信。

游民星空

中国上市游戏企业竞争现状

资本层面:估值修复但依然低估,回购、增持积极管理市值

估值修复但依然低估

游民星空

数据来源:伽马数据(CNG)

注:“全球头部上市游戏企业”指2024年全球收入TOP50上市游戏企业,下同。

游民星空

数据来源:伽马数据(CNG)

注:游戏收入统计期间为2024年全年,市值为2025年6月30日单日。若非交易日,则顺延至其后第1个交易日。

“估值修复但依然低估”的现象,在对比海外、国内企业的过程中均有体现。海外体现在与进入2024年全球收入TOP50上市游戏的对比中,这一点在市盈率层面表现的最为明显,不论在哪个游戏收入的区间量级之中,中国企业的市盈率水平都普遍更低,市盈率超30的企业占比更是大幅低于海外企业27.5个百分点。相对于全球其他地区,中国上市游戏企业的估值或存在低估状况。

游民星空

数据来源:伽马数据(CNG)

注:计算方法为将起始月份各板块股价均设为净值“1”,后续月份根据市场实际增长情况变化而变化。

但股价层面,近一年国内股价增长较快,并超过海外增幅。

游民星空

数据来源:伽马数据(CNG)

注:“全球头部上市游戏企业”指2024年全球收入TOP50上市游戏企业,下同。

同时,头部国内游戏企业的分红比重较2023年有所提升,在国内证券市场强化对企业分红的约束后,当前在分红企业比例、股息率层面,已与海外企业处于同一水平。中国企业在与海外企业的对比中,估值得到一定修复。

游民星空

游民星空

游民星空

数据来源:伽马数据(CNG)

注:每一整年(如2024年)的统计时间为当年12月31日,2025年上半年统计时间为6月30日。若非交易日,则顺延至其后第1个交易日。

国内,2024年、2025年上半年两个节点统计到的市盈率为正的企业的中位数均超过20,相比于前几年低至16.3的PE有所提升。市值层面也呈现同样的变化,百亿以上市值的企业占比连续3年提升,占比至46%。整体而言,投资者给予中国上市游戏企业的资本市场关注正在增加。

游民星空

数据来源:伽马数据(CNG)

同时,国内游戏企业的投资回报仍有提升空间。股价层面,近五年的股价指数变动优于沪深300,近一年也略优于近似板块。

游民星空

数据来源:伽马数据(CNG)

注:主要上市游戏企业指2024年游戏收入占营收比重超过30%的上市企业,同时为保持口径一致,图表数据仅统计对应期间内均公布数值的企业,下同。

分红层面,虽然前文入榜全球TOP50的中国上市游戏企业中有76.5%在2024年分红,但A股游戏企业及整体主要上市游戏企业,对应指标均明显下降,这意味着较多游戏企业没有跟进头部企业回馈投资者的举措。同时,上市游戏企业的整红比例不足60%,低于A股企业整体10~25个百分点,虽然2024年分红企业占比较游戏产业自身而言已有提升,但游戏企业仍需深化布局,早日与其他上市企业拉齐分红力度。

回购、增持积极管理市值

游民星空

数据来源:伽马数据(CNG)

估值回升与企业主动管理市值有关,2024年A股上市游戏企业的管理意愿较为积极,例如,在企业常见市值管理布局上,2024年布局回购企业占比达31.8% 、高管增持达13.6%,均高于A股企业整体。

游民星空

数据来源:伽马数据(CNG)

未来,中国上市游戏企业进一步加码市值管理,可考虑从力度层面着手,例如在保持回购意愿的同时增加回购金额、在高管增持的基础上提升增持比例等,这些层面游戏企业虽也有布局,但对比A股整体企业仅为持平或表现较弱。

业绩层面:优于海外,但略弱于去年同期

业绩优于海外

游民星空

数据来源:伽马数据(CNG)

注:“全球头部上市游戏企业”指2024年全球收入TOP50上市游戏企业,下同。

业绩是资本市值表现的根本支撑,而中国企业的业绩表现优于海外企业。虽然入榜的中国企业的游戏收入量级相对较低,但增长率层面显著优于入榜的海外企业,游戏收入增长率为正的中国游戏企业占比达70.6%,高出海外22.1个百分点。而在全球游戏市场愈发向存量市场靠近的当下,增长率一定程度上反映出游戏企业的潜力价值。

略弱于去年同期

游民星空

游民星空

游民星空

游民星空

数据来源:伽马数据(CNG)

注1:每一整年(如2024年)的统计时间为当年12月31日,2025年上半年统计时间为6月30日。若非交易日,则顺延至其后第1个交易日。

就上市游戏企业自身而言,2024年企业整体表现略弱于2023年:游戏收入正向增长的企业较2023年减少12个百分点、40%企业亏损、超6成企业游戏净利润下降。与对比自身表现略弱一同发生的是,2024年游戏企业的盈利表现也不及A股整体。整体而言,在研发、营销成本持续攀升,但用户付费没有显著改善的当下,如何提升未来创收能力是企业需要关注的重点。

中国上市/非上市游戏竞争力对比分析

IP联动次数增长65.4%,具备创收、回流等利好

游民星空

数据来源:伽马数据(CNG)

注:代表性移动游戏由伽马数据选取的10款游戏组成,游戏类型涵盖MOBA、回合制、射击类、休闲类、剧情互动等类型,均为国内市场的高流水产品。

游民星空

数据来源:SpySmart

IP联动是已被证实的市场竞争力的重要支撑,从企业意愿来看,旗下游戏展开IP联动的频率显著提升,2025年上半年布局的次数已经超过2023年全年,并且显著高于2024年同期。注重IP联动的原因在于这一布局具备创收及用户层面的多重价值,创收层面,注重IP联动的代表性游戏,其产品生命周期优于TOP100移动游戏的均值。用户层面,据SpySmart面向日本地区的统计显示,54.6%的用户都曾有过受联动活动影响而回流游戏的经历。而在吸引用户回归游戏之外,对于促进用户活跃、提升游戏热度等方面,IP联动同样能够发挥作用,例如《王者荣耀》《明日方舟》等款游戏凭借IP联动登陆了多个平台的热度榜前列。整体而言,能带来显著高于授权费用的多重价值,是IP联动愈发受到企业注重的核心成因。

头部移动游戏买量成本增长86.6%

游民星空

数据来源:AppGrowing

游民星空

数据来源:AppGrowing、伽马数据(CNG)

买量依然是产业当前最为核心的获客方式:据伽马数据整理的AppGrowing的数据显示,2024年上半年伽马数据统计的流水TOP100移动游戏的买量金额已经接近100亿元,但2025年仍出现了近乎翻倍的增长。而在买量竞争中,上市游戏企业具备更为明显的竞争优势,这部分产品在流水TOP100产品中拥有78.2%的流水比重,但在买量金额上,却仅占据50%的份额,意味着上市游戏企业以更低的买量成本取得了更佳的收入回报。虽然“更佳的收入加报”帮助上市游戏企业拉开与非上市企业的竞争力距离,但考虑到过高获客成本对产业整体的利润的挤压,未来,基于其他终端、内容营销等方式降低获客成本仍将是产业持续探索的方向。

出海收入增11.07%%,但两极分化加剧

游民星空

数据来源:伽马数据(CNG)

游民星空

数据来源:伽马数据(CNG)

游戏出海依然是企业重要的竞争力来源,但当前,出海企业两极分化的现象正在加剧。从数据来看,2025年上半年中国自主研发游戏海外市场实际销售收入达95.01亿美元,同比增长11.07%,这意味着中国游戏产业出海表现整体向好。但主要上市游戏企业中,2024年海外市场收入上升、下降的企业均约50%,这意味着海外市场正呈两极分化态势,出海成果更受具体企业影响。从企业特征来看,收入上升的企业中34.8%海外收入超10亿元,而收入下降的企业中48.1%海外收入在1亿元以下,整体而言,擅长中重度游戏品类、有更多研运资源投入产品、对海外市场布局更深的企业,有望取得更佳的出海回报。

小程序是非上市企业重要机会,供给8成头部小程序游戏

游民星空

数据来源:伽马数据(CNG)

注:“入榜产品”指进入2025年6月30日当日微信小程序游戏畅销榜TOP100、抖音小游戏畅销榜TOP100产品。下同。

游民星空

数据来源:伽马数据(CNG)

小程序游戏是近年中国游戏企业的新进竞争力之一,据伽马数据统计,2025年上半年小程序游戏市场规模已达232.76亿元,且仍保持超40%的高增速。上市及非上市企业均为小程序游戏市场的重要支撑,但二者支撑市场的方向存在显著差异。从数量及新品供给的角度来看,非上市企业是这一方向的主要支撑,83.5%的进入单日榜(口径见本页注释)的产品均由非上市企业提供,占据了极高的市场份额,因而小程序游戏是非上市企业相对蓝海的机会领域。

非上市企业小程序游戏优势在于轻度产品,且覆盖96.8%的入榜玩法

游民星空

数据来源:伽马数据(CNG)

游民星空

注1:“入榜产品”指进入2025年6月30日当日微信小程序游戏畅销榜TOP100、抖音小游戏畅销榜TOP100产品。

注2:上市游戏企业的玩法覆盖率,是指上市企业入榜产品玩法数量/所有入榜产品的玩法数量。

注3:非上市游戏企业的玩法覆盖率,是指非上市企业入榜产品玩法数量/所有入榜产品的玩法数量。

如前所述,非上市企业是小程序游戏在数量与新品供给上的核心支撑,这与非上市企业玩法布局更广,且对轻度游戏的偏好更明显有关。例如伽马数据在入榜产品中统计到超30种玩法,而非上市企业覆盖了其中96.8%,覆盖率远高于上市企业38.7%的占比。同时,非上市企业覆盖的玩法中40%都仅有1款产品入榜,意味着“差异化”正是非上市企业在小程序平台的优势之一。对轻度游戏的偏好则体现在,在以“消除类”“找物/找不同”“躺平发育like”为核心玩法的轻度产品中,非上市企业均达到了100%的入榜产品占比。虽然这些游戏的ARPU值较低,但也有部分游戏进入TOP20,同样有望为布局企业带来较佳回报。

上市企业中重度小程序游戏存机会,发挥品类优势是布局关键

游民星空

数据来源:伽马数据(CNG)

游民星空

数据来源:伽马数据(CNG)

注:“入榜产品”指进入2025年6月30日当日微信小程序游戏畅销榜TOP100、抖音小游戏畅销榜TOP100产品。下同。

上市企业布局中,MMORPG、模拟经营、卡牌类、棋牌类、SLG是其入榜数量TOP5的产品,且占据份额达64.3%,这些品类也是上市游戏企业在移动App上重点布局的品类。伽马数据认为,这是由于上市企业能将其基于移动App领域积累的传统中重度品类经验,转移至小程序游戏平台,例如数值体系、活动策划、精品化经验等,进而使愿意为游戏高付费的用户留存于产品之中。而考虑到移动App领域中,上市企业对非上市企业普遍存在产品竞争力优势,随着上市游戏企业对小程序游戏的重视,未来传统中重度品类上市游戏企业仍将进一步发力。

占据头部老牌游戏IP手游9成,高流水长青游戏上市企业占优

游民星空

数据来源:伽马数据(CNG)

游民星空

数据来源:伽马数据(CNG)

注:“老牌游戏IP”指IP诞生超15年、且IP的初始形态为游戏(不限IP所属地区为国内还是海外)

长青游戏是近年游戏产业稳中有升的重要基石,这一概念最初由腾讯游戏提出,对应的游戏均兼具高流水与高活跃。现阶段,上市游戏企业是长青游戏的主要所有者并享受其利好。这是由于上市企业拥有更多利于发展成为长青游戏的优势要素,例如,射击、派对等公平竞技类游戏或大DAU产品几乎均由上市企业把控;又如,“重量级老牌游戏IP”也多集中于上市游戏企业之中,而正是其粉丝号召力以及企业对游戏平衡性的打磨,赋予了部分易于流失用户的品类产品长期稳定的用户群体。未来,将有更多企业兼顾流水与活跃,培养符合自身情况与定义的长青产品,但在“上述优势多存在于上市企业之中”的现状并未改变的情况下,能带来更显著收益的长青产品仍将集中于上市企业之中。

端游国内收入354亿元,上市企业占Steam国产端游7成流水

游民星空

数据来源:伽马数据(CNG)

游民星空

数据来源:伽马数据(CNG)

客户端游戏是近年的重要增量,2025年上半年市场规模已达354亿元。上市企业是客户端市场的主导力量,据伽马数据统计,2025年上半年国内Steam平台上,国产端游中7成流水来自上市游戏企业研发的游戏。自有包体客户端游戏的趋势也一致,近年高热度的怀旧服游戏几乎均来源于上市游戏企业。从现象的成因来看,伽马数据认为这主要得益于上市游戏企业的3项特征:其一,“跨平台游戏”是客户端新游供给的主要来源,但也为企业带来额外的成本压力,而上市企业的成本负担能力更强,使得来自上市企业的客户端新游增加;其二,较多上市企业本身便以客户端游戏“起家”,这一优势既使企业更懂得基于PC平台获客、运营等的要点,同时,企业积累的众多端游IP也在吸引用户的过程中发挥重要作用;其三,过往的国产客户端游戏大多面向国内市场,使得产品辐射范围多集中于中国及东南亚地区,但近年更多新游基于全球市场展开研运,进而推高国产客户端游戏的创收上限。

中国上市/非上市游戏企业后续竞争力来源

单人游戏体验+多人玩法存在机会

游民星空

游民星空

“注重单人体验的MMO”是指在以MMORPG、射击类为代表的注重多人游玩的品类中,常态化融入足够深度、大体量的单人游玩内容,例如专属于每位用户的独立大世界、媲美付费DLC的单人资料片等。当前,这一方向少有产品产出,但从部分特征近似的产品中可以看到其潜力及可行性,例如《燕云十六声》同时提供单人模式与多人模式,成为2024年以来表现TOP1的武侠新游;因资料片“黑鹰坠落”上线而使Steam在线人数增加35%的《三角洲行动》,也因用户呼声较高,后续推出资料片的单人模式 。伽马数据看好这一方面的深层依据在于,单人体验、MMO玩法有望形成互补,前者在趣味性、沉浸感、口碑层面具备优势,使用户更愿意投入游戏;后者在长线运营、商业变现层面具备优势,利好产品创收。同时,互补也体现在贴合不同时期的游戏需求上,例如初入游戏时可不受他人影响的专注体验玩法趣味,而对游戏内容足够熟悉或进入“长草期”时,又可因与其他用户交互而获得乐趣。因此二者叠加,有望取长补短,实现“1+1>2”的效果。

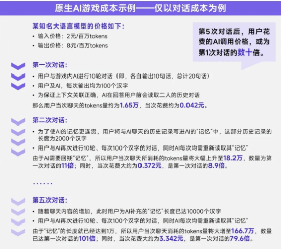
原生AI驱动产品有潜力,创造新赛道、利好生命周期

游民星空

游民星空

原生AI驱动游戏具备发展潜力。原生AI驱动游戏的重点在于,将AI做为核心趣味点沉淀在研发基底之中。即实现由“考虑AI如何配合其他环节的游戏性”到“考虑其他环节如何配合AI的游戏性”的转变,而非过往在效率层面借力AI,或者仅通过智能NPC、智能玩伴、智能助手等方式运用AI。当这类游戏诞生后,AI的语言理解能力、生成能力、上下文处理能力等有望为用户带来极为个性化与唯一性的游戏体验,某种意义上,将使游戏实现从“为众多用户提供同一款游戏”到“提供同一个基础世界,并由用户亲自塑造不同的’if分支’”的转变。而这样的转变,至少将为游戏产业带来两方面的利好,一方面,由于这类玩法在产业内部从未出现,因而将带来值得期待的市场空间;另一方面,这类游戏将在生命周期方面具备突出优势,由于其个性化与唯一性的游戏体验,用户几乎难以在市场中找到其他“代餐”,这意味着若想继续其在这一世界中构造游戏体验,长期留存于游戏或反复回流将成常态。

买断制游戏、二次元游戏有望率先产出原生AI驱动游戏

游民星空

游民星空

在原生AI驱动游戏的各个方向之中,伽马数据认为,买断制游戏以及二次元游戏是最易发挥其价值的领域之一,理由主要有二:一方面,买断制游戏、二次元游戏的用户是最愿意在游戏中注入情感的群体之一,而如前所述,具备个性化与唯一性的游戏体验是这类游戏的重要趣味之一,因而原生AI驱动游戏的场景更有望获得其青睐。另一方面,原生AI驱动的运营成本极高,长线运营将面临成本层面的重大挑战,因此拥有高ARPU的产品在争夺市场份额的过程中将格外重要。而二次元游戏创收能力相对较强,大多采取抽卡的商业模式,拥有业内中等偏上的ARPU值;买断制游戏先置付费的特点也对产品收入有所保障。此外,伽马数据认为原生AI驱动游戏也将带来新的商业模式,部分AI成本将由用户直接承担,从现有案例来看,部分接入了AI的游戏mod在将模型选择、token价格等信息与选择权向用户公开后,仍然获得了众多用户支持。

多平台是增长点,Steam国区月活超6000万

游民星空

数据来源:伽马数据(CNG)

注:基于手游模拟器、云游戏的形式实现跨平台的产品不包含在内。

跨平台游戏的潜力于近年受到挖掘,部分移动+其他平台的产品在其他平台流水占比超50%。未来,伽马数据认为至少有两个方向,将更为显著的加持跨平台游戏的市场表现。

游民星空

数据来源:伽马数据(CNG)

注:Steam全球月活来源上,2020年、2021年为Steam官方数据,2022年为伽马数据测算数据,2023年、2024年为游民星空测算数据。

第一个方向在于可拓展渠道,以PC平台为例,Steam平台虽然拥有众多高质量PC用户,但运营层面、用户接受度等顾虑使得少有产品布局。但当前情况已有变化,例如据伽马数据统计,2025年国内Steam平台已有约50%的收入由客户端游戏贡献,并已出现“单周免费端游占据畅销榜TOP5、TOP100中四分之一均为免费端游”的现象,这意味着以Steam为代表的PC平台的用户的画像或已产生显著变动,国区月活超6000万,更多可供企业挖掘的机会已经产生。

游民星空

第二个方向在于借力终端服务平台,例如具备社区运营、用户沟通等功能的平台,其价值从TapTap等平台对移动游戏的加持作用中可见一斑。同时,平台也有“数据增长超一倍”等较为亮眼的成绩出现,因此无论是当下借力还是进一步考察,伽马数据认为服务平台的发展状况均值得企业长期关注。

微信小游戏在PC端存潜力,用户规模增55%、商业规模增40%

游民星空

终端层面,PC平台是小程序游戏的潜力空间。以微信小程序游戏为例,官方数据显示,过去一年微信小程序游戏在PC端的用户规模提升超55%,商业规模提升超40%。

游民星空

用户量、创收能力同步增长的直接成因在于,小程序游戏手机、PC端的链路被逐步打通,PC登陆不方便甚至无法登陆、难以付费等过往阻碍正逐步消失,使得更多用户尝试在PC端游玩此类游戏。

游民星空

而PC端用户增加的深层原因在于,PC端具备操作手感、沉浸感等独特优势,例如对于强竞技性的游戏或活动而言,PC端相较于手机端更高的操作精度有望帮助用户取得竞技优势,部分案例中甚至出现过“公会会长要求全体成员均通过PC端参与公会战”的真实情况。值得注意的是,PC端还有望为小程序游戏带来额外利好,例如,考虑到愿意主动寻找、尝试优化产品体验方式的用户更有可能是产品的核心用户,因此PC端或可成为精细化运营的切入口;又如小程序游戏也正朝向长线运营发展,而PC端有望在用户黏性等方面发挥作用。

SLG、射击类规模显著增长,高流水品类再现提升空间

游民星空

数据来源:伽马数据(CNG)

高流水品类向来是市场关注的重点,但其红海的特征也使得竞争难度较大。但近年,伽马数据注意到更多高流水品类呈现出“逆势增长”的趋势:2025年上半年流水TOP100移动游戏中射击类、策略类(含SLG)的流水占比均同比增长。可以看到,品类大盘正在扩张。从其成因来看,伽马数据认为其直接成因在于商业模式的持续迭代。而更深的原因在于,由于这些品类的用户基数足够大、内容足够深,使得从已有框架中延伸出的任意小点,都有望在完善并做深其体系后,在新赛道的初始形态便展现出可观的流水空间。已有案例如:调整付费后的“黑马”SLG《三国:谋定天下》;做深信息博弈后在射击类细分赛道“搜打撤”中位居头部的《暗区突围》。而正是这样的流水空间与众多可延伸的点,使部分己经红海的品类再度增长,且增长机会将长期存在。

其他竞争力来源:长青游戏、高品质怀旧游戏、单机/主机游戏、面向全球的客户端游戏等

游民星空

强基领航游戏企业模型及分析

本次模型聚焦游戏业务,整体分成两部分,其一为游戏业务相关布局,由企业自营的游戏产品(如,研发、运营、发行)、围绕游戏业务的投资行为、自营的其他游戏业务(如,电竞、衍生品)构成;其二为各项游戏业务布局的综合成果,即财务表现。同时,由于非上市企业不公布财报,因此针对个别指标进行调整替换,例如“体量与地位”重点参考产品流水表现。

游民星空

游民星空

注:企业排名不分先后

世纪华通

游民星空

深化探索“X+SLG”新思路,品类微创新巩固赛道竞争力

游民星空

游民星空

游民星空

在全球化拓展战略指引下,世纪华通旗下点点互动和Century Games凭借十余年海外游戏研发与运营的经验积累,已成功构建涵盖策略类及休闲类两大核心赛道的多元化游戏产品矩阵。其中,在策略类游戏领域,点点互动和Century Games持续通过品类微创新策略,有效开辟并巩固了市场竞争优势。具体而言,点点互动和Century Games通过实施SLG玩法轻量化及题材创新,建立了具备独特竞争力的细分赛道。其代表作《Whiteout Survival》自上线以来保持稳定的海外市场表现,长期位列移动游戏出海榜单前列。《无尽冬日》上线后,短时间内占据了国内“X+SLG”小程序游戏市场重度游戏榜前列,随后App版本同样进入中国移动游戏市场头部位置;另一方面,在现有成功产品的基础上,点点互动和Century Games持续推进新产品的研发,着力于题材及细节玩法设计的差异化,以进一步巩固和提升企业在“X+SLG”赛道的综合竞争力,未来其价值有望在《kingshot》等新品中体现。在休闲游戏领域,核心产品《Family Farm》已运营超十年,该自创IP系列作品已有累计用户超1.5亿,《Family Farm Adventure》等产品位于品类前列。同时,点点互动和Century Games亦积极推进包括开放世界RPG、放置卡牌、Team RPG等多类型产品的自研项目布局,未来有望产出更多新增长点。

聚焦核心IP发展,IP新游、怀旧服、平台拓展强化IP造血能力

游民星空

游民星空

世纪华通旗下盛趣游戏以聚焦核心IP的深度开发和运营为发展方向,并已有《盟重神兵》、《热血传奇》新百区、《龙之谷世界》等代表性成果产出,而核心IP的长线造血能力正日益成为世纪华通核心竞争优势的重要体现。从上述成绩的塑造过程来看,一方面,企业高度关注成熟产品的长线发展,通过探索创新玩法与高频次内容迭代更新等方式,确保《热血传奇》《龙之谷》等经典端游产品持续具备活力;另一方面,拓展IP价值挖掘路径,围绕核心IP,企业推进续作研发、怀旧版本及多平台发行等举措,《龙之谷》怀旧服及其IP新游是这一竞争力的重要代表,后者上线首日进入iOS游戏畅销榜TOP10,进而全方位强化IP的持续造血能力。游戏产品之外,盛趣游戏还基于外部环境的优化,来强化自身的IP“护城河”,例如整合“传奇”IP归属、重视知识产权保护、与更多合作伙伴共建生态、参与行业规范建设和知识共享等,为自有IP减少发展阻碍的同时,也为产业健康发展作出贡献。

从AI工具到AI原生驱动游戏,探索“AI+游戏”新潜力

游民星空

游民星空

游民星空

游民星空

上述竞争力之外,世纪华通也积极推进AI技术从效率工具向AI原生驱动游戏的战略升级,而对于“AI原生驱动游戏”这一前瞻性布局,盛趣游戏在思路沉淀层面具备较多优势。这一优势主要通过产品选拔来体现,例如发起全球AI游戏及应用创新大赛“数龙杯”,吸引了来自全球的151支团队提交超百项创新作品,作品涵盖AI动态叙事引擎、AI音乐创作、AI心理疏导等方向,也是业内少有的“AI”领域游戏相关赛事。而作为大赛的发起方,世纪华通有望借此形成创新资源积累:通过大赛的举办,企业不仅能够率先接触到AI原生游戏的落地成果,更有望通过评估筛选机制建立项目孵化的优先选择权,结合盛趣游戏参与的资本孵化器服务,有望将优质产品或研发思路纳入自有产品生态。此外,盛趣游戏亦在内部孵化AI原生驱动游戏,举行的首届“Idea-X计划”创新小游戏DEMO设计大赛中,最终产出19款品类各异的游戏DEMO,其中还有一款具备原生AI属性的产品计划进入立项阶段。上述布局也将为世纪华通探索AI原生驱动游戏商业化注入新动能。

三七互娱

游民星空

营业收入连续10年增长,4大品类夯实竞争力增长基础

游民星空

游民星空

“稳步发展”是三七互娱重要的差异化竞争优势,之所以认为其重要,是因为在用户需求快速提升、产业发展方向持续变化的当下,稳定性与确定感愈发成为少有企业能够提供给投资者的稀缺资源,但三七互娱却拥有更大的供给“底气”,例如三七互娱已经连续10年实现了收入增长,业内仅有2家主要上市游戏企业取得了同等的业绩表现,足以证明三七互娱沉淀了穿越产业周期、紧追产业发展的内部方法论。在此基础上,三七互娱还大幅将其发展成果与投资者分享,2024年累计分红82.3%的净利润,分红金额超过20亿元,股息率位于国内主要上市游戏企业TOP1。而在营收持续增长的背后,伽马数据注意到推动其业绩增长的成因也同样扎实稳定,例如,企业现已形成了MMORPG、SLG、卡牌类、模拟经营类4大高流水支柱品类,分担单一品类风险的同时,也易于捕捉到更多品类的发展机遇,带动企业收入量级增长。又如,三七互娱并不止步于高流水,而是对“创新”“迭代”等能将高流水延续至未来的方式高度关注,这一方式的成果在“斗罗大陆”IP中体现最为明显,在众多被给予IP授权的游戏企业中,累计流水最多的产品、TapTap评分最高的产品、排名最高的融入开放世界的产品,均由三七互娱产出。正是由于其稳步发展的业绩与背后扎实的支撑,伽马数据看好其后续增长潜力。

落子两项前瞻性竞争力引擎,原生AI驱动游戏的想象力广阔

游民星空

在由以发行为主转向“研运一体”后,三七互娱曾于2019年迎来73.3%的总营收大幅增长,而现下,伽马数据注意到三七互娱再度布局两项前瞻性竞争力引擎,未来有望如2019年一般为业绩增长注入强劲动力。引擎之一在于原生AI驱动的游戏,据财报,三七互娱正在探索AI全要素生成的游戏,并谋求使每名用户都能获得个性化剧情体验,实现“千人千面”的非线性游戏进程。伽马数据认为,这一研究方向将至少从两个方面利好三七互娱发展,一方面,如报告前文所述,原生AI驱动游戏拥有的兼具个性化与唯一性的游戏情感体验在用户中具备很高的热情,但市场空间尚属空白,而三七互娱是少有的明确披露涉足这一领域的企业之一,未来有望在抢占市场中占据先期优势;另一方面,三七互娱过往的优势主要集中于数值类游戏之中,内容游戏并非其所擅长,但原生AI驱动游戏对剧情交互的补充能力,能够帮助三七互娱在短时间内补充短板,叠加其已多次证实的对新品类的解构与产出能力,无论是更为纯粹的内容类游戏还是借内容提升游戏体验的其他类型游戏,都有望成为三七互娱未来品类支柱的“新成员”。

密集加码跨产业竞争力,率先挖掘文旅融合利好

游民星空

游民星空

第二项前瞻性竞争力引擎在于游戏与文旅的融合,近年也有更多拥有旅游资源的地方政府主动寻求与高品质游戏的合作共赢。而伽马数据注意到,2024年三七互娱密集加码了诸多文旅相关布局,例如由旗下虚拟人“葱哥”“葱妹”参与拍摄的芜湖文旅宣传,又如研发融合了企业IP形象“洋葱头”与广州早茶文化元素的区域性文创衍生品。值得注意的是,在诸多文旅融合的企业中,三七互娱调动的资源数量较为亮眼,在深挖岭南“荔枝文化”的过程中,三七互娱一次性调动了6款全球运营的游戏开展联合宣推,这一数量在业内几乎没有先例,而对应的资源调动能力也有望成为三七互娱在文旅融合领域处于领先地位的支撑力量。从短期来看,这一布局将从创收与品牌形象方面带给企业正向回馈,而在中长期,则有望提升企业的跨产业竞争力,帮助其文娱企业性质由线上拓展至线下场景。

恺英网络

游民星空

“传奇”“传世”IP是核心资源,加码IP向全产业链布局延伸

游民星空

“传奇”“传世”IP作为恺英网络的核心IP资源,也是其重要竞争力来源。而伽马数据认为,恺英网络正尝试从更多维度激发IP的更大可能,例如升级至“IP的全产业链布局”。具体而言,恺英网络过往已基于与盛趣游戏、贪玩游戏等企业合作以及《原始传奇》《热血合击》等产品,实现了与IP版权方、IP头部企业、IP头部产品等的深度绑定,而2025年企业的布局又拓展至新的领域:恺英网络全资子公司闲趣互娱获得基于“传奇”“传世”IP及游戏要素独家开发、运营、推广并专注于上述IP社区的盒子产品的授权,而在游玩之外,其功能还涵盖直播、电竞、小说、短剧等领域,均为“传奇”“传世”IP过往相对短板、但对IP生态具备较佳补充作用的领域。而随着IP生态进一步优化,IP的所有参与者均将获得收益,而恺英网络作为参与“传奇”“传世”IP全产业链的头部参与者之一,也有望在商业层面收获远超一般参与者的业绩回报。

持续布局IP资源多元化储备,境外业务营收同比增长221%

游民星空

游民星空

游民星空

除上述IP生态布局外,恺英网络也通过授权、自研、合作等方式拓展其他IP资源的多元化储备,并持续强化全球发行布局。多元化储备主要体现在两方面,其一,可供推出的产品储备持续增加,截至2025年6月底,恺英网络已有12款新品获批当年版号,且涵盖“笑傲江湖”“热血江湖”“斗罗大陆”等知名IP;其二,恺英网络加码“SLG”这一企业过往少有布局的领域,移动游戏新品《三国:天下归心》通过降肝减氪优化、创新社交模式等途径探索品类突破的可能。全球发行层面,恺英网络通过深化渠道合作、发行市场拓展、多维组合推广等方式强化全球化发行业务,2024年恺英网络境外市场业务营收同比增速高达221%,《OVERLORD》《天使之战》等产品均在境外市场取得较佳市场表现。

加码AI竞争力,垂类深耕与多场景应用双向赋能

游民星空

“AI”是恺英网络强化竞争优势的重点投入领域,在自主研发专注于游戏垂类的AI大模型的同时,恺英网络还通过投资、合作形式探索AI技术的多场景赋能。游戏垂类大模型方面,恺英网络自研的“形意”大模型将AI技术嵌入到游戏生产的工业管线中,实现游戏制作“自动化”、AI“工业化”。从真实案例来看,其基于多模态大模型整合能力推出的AI游戏开发平台《SOON》,已经实现了从美术资产生成到代码部署全流程的自动化操作。AI的多场景赋能方面,恺英网络的技术应用边界,已经同步延伸至硬件与软件双向场景,例如,其在AI潮玩、AI眼镜、AI智能陪伴应用等方面相关成果将于2025年内陆续落地,其中AI智能陪伴应用的典型成果《EVE》,一度凭借其跨越虚拟与现实边界的功能预告成为产业热门话题。而基于对AI技术研发、工具转化、场景突破等多个领域的布局,恺英网络有望凭借可相互协同的成果在AI竞争中取得优势。

贪玩游戏

游民星空

依托“发行五部曲”核心战略,稳固经典IP核心竞争力

游民星空

基于对企业的综合研判,伽马数据认为贪玩游戏正在“稳中有进”地扩张其自身竞争力。但区别于较多企业的是,贪玩游戏依托“发行五部曲”核心战略,稳步推进“页游、手游、小程序、海外、全球化”的多管线协同发行体系建设。伽马数据认为,这一方式或将使企业在保持收入及利润水平大体平稳的情况下,相对“无痛”地实现其竞争力分支的延展。具体而言,贪玩游戏的“稳健”体现为企业持续加码经典IP布局,例如企业的核心IP“传奇”,20余年在国内发展的经历为其沉淀了众多核心粉丝,现阶段每年仍能提供数百亿元的IP流水。而贪玩游戏则与这一IP高度绑定,不但与IP授权方合作紧密,且伴随了IP在网页游戏、移动App游戏、小程序游戏多个时期的发展。《蓝月传奇》《原始传奇》等高流水产品的产出,则是IP对企业布局的回馈。与此同时,近年企业持续扩张其经典IP储备,尝试将“传奇”IP取得的表现复刻于其他IP之中。现阶段,企业已于“奇迹MU”“热血江湖”IP中取得了一定成果,例如推出《神兵奇迹》《全民江湖》等经典游戏产品,后者上线首日登顶iOS游戏免费榜。此外,更多IP新品也在筹备之中,《新月大陆》《代号:高清》《热血江湖:觉醒》等产品将赋能企业后续业绩。

境外市场收入增长44.9%,KOL打法有望复刻国内营销表现

游民星空

游民星空


从直接成果来看,2024年企业境外业务收入达6.23亿元,增长率超过40%。而从高增速背后的成因来看,伽马数据注意到这依然属于贪玩游戏已有竞争力对潜在竞争力的赋能范畴之内,例如,贪玩游戏擅长众多游戏的同时发行运营,其累计运营的产品数量超过350款,境外市场也延续这一思路,当前在运营产品数量超30款;又如前文所述,MMORPG、“奇迹MU”等品类及IP是贪玩游戏过往在国内市场的优势,而在境外市场上述优势得到复现,《奇迹MU:无限金蛋》《Yulgang:จุติยุทธภพเลือดใหม่》是其典型代表;再比如,KOL营销是贪玩游戏擅长,且擅长程度位居国内头部的营销方式,应用KOL营销的产品《蓝月传奇》《原始传奇》等也多次沉淀出知名的营销案例,而现阶段企业也正以KOL为重点方式之一切入境外市场。贪玩游戏曾基于这些优势在国内市场取得的成绩,有望在境外地区较大程度地复现,进而带来业绩增长潜力。

创新塑造未来竞争力,新IP、新赛道、新终端值得重点关注

游民星空

游民星空

游民星空

企业在新IP、新赛道、新终端层面,也有望形成新的竞争力支撑。新IP的代表为“斗罗大陆”,现阶段贪玩游戏已与《斗罗大陆:史莱克学院》《斗罗大陆:诛邪传说》两款产品达成合作,前者首月流水超过1亿元。新赛道的代表产品为《晴空双子》《野兽领主:新世界》,前者在融合Roguelike、塔防、弹射等玩法后,产品最高进入抖音小程序游戏新游榜TOP10;后者运用“真实动物”题材,最高位列iOS游戏免费榜榜首。新终端主要为各平台的小程序游戏,这一领域的发展潜力近年持续引起产业热议,也为贪玩游戏拓展前景奠定基础,现阶段,企业已有部分代表产品产出,例如《小兵大作战》最高位列微信小程序游戏畅销榜TOP4。同时,贪玩游戏持续拓展小程序游戏的获客渠道,当前已在微信、抖音、快手、支付宝、OPPO游戏中心等多个平台登陆。此外,小程序游戏“社交裂变”的快速获客模式也与贪玩游戏擅长的发行方式重合度较高,有望在企业探索这一领域的过程中提供额外加持。

益世界

游民星空

模拟经营品类是核心竞争力,高流水产品、团队能力夯实竞争力基础

游民星空

益世界在模拟经营品类上具备核心竞争优势。伽马数据认为,益世界的模拟经营竞争力主要体现在两个层面。一方面为产品层面,现阶段益世界已推出了由7款主要模拟经营产品组成的品类矩阵,且产品流水表现较佳,多款产品的月流水曾位居国内前列。另一方面为团队能力层面,能够多次推出高流水产品本就意味着企业在选择合作伙伴、定位市场空缺、精细化产品调优等方面具备较强竞争力。而这些竞争力最突出的成果之一在于,成功开拓产业细分赛道:在率先锚定“模拟经商”这一模拟经营品类的细分赛道后,益世界先后推出数款高流水产品,扩大了赛道基本盘,也使得赛道潜力得到了产业层面的诸多认可、吸引了众多企业追加布局。团队能力叠加数款高流水产品的实际成果,构成了益世界在模拟经营赛道的头部竞争力。

地区优势向全球扩张,“模拟经营+SLG”是新方向

游民星空

游民星空

从过往表现来看,益世界的境外成绩在亚洲地区更为突出,例如面向日本市场上线的《商道高手》《异世界慢生活》,前者推出了日本地区的专属版本,最高位列当地iOS游戏畅销榜TOP11;后者的题材、画风等本就受日本用户欢迎,并将日本做为重点推广地区。而近年,益世界在欧美地区创造的成绩正在凸显,其新品《Lands of Jail》,在美国、德国、法国都取得了逐步攀升的市场表现。

“模拟经营+SLG”是益世界加码布局的新方向。企业看好上述方向的原因在于,模拟经营与SLG能够在保持优势的情况下互补劣势:模拟经营在长线运营方面存在劣势,但融入SLG元素后,先期产品的测试结果显示其7日LTV、月度LTV层面取得超30%的提升。SLG的重度属性使其在获客方面存在劣势,但融入模拟经营后,一方面能通过细分题材与“模拟经营”的轻度体验降低泛用户的游玩门槛;另一方面,能够借助轻度化包装素材优化买量效率,并基于游戏核心玩法完成用户承接与二次筛选。两种品类相结合,进而“取长补短”的提升综合竞争力。围绕这一思路,成熟产品《这城有良田》不但最高位列微信小程序游戏畅销榜TOP5,且上线2年超90%的时间位于TOP50;相较于过往上线其他地区的“模拟经营+X”产品,益世界新品《Lands of Jail》正在显现的欧美市场成绩,有望将企业的境外竞争力拓展至全球范围。

途游游戏

游民星空

一年双爆款,升级迭代能力叠加原创性推动《三国:冰河时代》登顶小程序游戏双榜

游民星空

游民星空

途游游戏的竞争力存在于多个方面,企业整体、产品研发、人才储备、发行及营销层面等均较为突出。从企业整体来看,途游游戏是业内少有的具备“一年双爆款”能力的企业:2024年3月上线的《欢乐钓鱼大师》最高位列iOS游戏畅销榜TOP6;2024年9月上线的《三国:冰河时代》最高登顶微信及抖音小程序游戏畅销榜,App版本也最高进入iOS游戏畅销榜TOP30,且排名仍在持续上升。上述产品不但均取得了高流水表现,且上线间隔仅半年。从产品研发来看,《三国:冰河时代》是途游游戏研发竞争力的典型代表,除上述成绩之外,产品还在两个方面表现突出。其一在于升级迭代能力,《三国:冰河时代》来源于《胡莱三国手机版》中的SLG玩法,后者本身属于卡牌品类,但途游游戏却能从中沉淀关键数据并升级迭代,持续在SLG赛道突破,使《三国:冰河时代》成为此品类的头部产品之一。其二在于原创能力,例如《三国:冰河时代》原创“朋友小人”“养马互动”“匹配猜想”等玩法,显著减少了“微信群分享”中无效分享的概率;又如创造性地结合冰雪与三国题材,基于“混乱、生存不易”的题材共性,塑造用户对游戏背景的认可与共鸣。

发行及营销竞争力突出,人才储备、海外市场扩大竞争力想象空间

游民星空

游民星空

途游游戏发行及营销竞争力的典型表现,在于深耕内容平台、获取流量红利。这一方向已有诸多成熟案例,例如抖音平台上,《欢乐钓鱼大师》产出了多个播放量超过亿次规模的话题,吸引了大量“自来水”用户参与话题创作、推高产品热度;《途游斗地主》同名抖音话题的播放量达103.5亿次。取得上述成绩主要有两方面的成因:其一在于大力挖掘平台自身的推广能力,例如选择匹配适合的达人、创造热门话题等,进而提升用户触达及转化效果;旭旭宝宝直播宣推的《途游斗地主》的赛马玩法是其典型代表。其二在于强化玩法的内容属性,并将宣推融入研发的过程之中。这样做的好处是,新玩法不但能够凭借其内容属性获得用户的自发传播,还能在研发过程中为后续宣推预留众多切入点,使其能更好地与推广平台结合、与达人环境适配,进而拉高玩法正式上线后的传播与转化效果。《三国:冰河时代》新增的“寻珍搜奇”玩法是其典型代表。基于上述成果与明确的布局思路,途游游戏已在发行及营销方面形成显著的竞争力。而面向未来,伽马数据认为至少有三个方向,将继续提升企业发行及营销竞争力:其一在于扩大优势,延续当前思路,即产品后续的研发、发行继续围绕内容平台进行创意输出,并保持与平台、达人的深度合作,复现过往取得的亮眼成果;其二在于人才储备,人才积累和人才储备的最大优势是可以形成连贯有效的方法论,让企业和产品一以贯之,经验和方法不断迭代,战略和优势不断推进,人才储备和积累在未来可帮助企业开拓更多高价值竞争思路;其三在于全球发行,当前《三国:冰河时代》已开启出海布局,考虑到产品的高品质与展开的出海进程,企业海外竞争力的未来空间仍大为广阔。

品牌形象已焕新,品类多元、中度游戏、“领头羊”正成为途游游戏新名片

游民星空

除具备上述竞争力外,途游游戏的品牌形象已经刷新。首先,途游游戏擅长的品类已经更为多元,《次神:光之觉醒》《欢乐钓鱼大师》《三国:冰河时代》这些近年企业新形成的产品名片,已经无法被归类至“途游游戏擅长某一赛道”的印象之中,而是企业擅长的赛道正在“多点开花”。其次,途游游戏研运中度、中重度游戏的能力,正在被产业所认知,尤其是SLG产品《三国:冰河时代》的突出表现,与过往“主要擅长休闲与轻度游戏”的企业印象反差极大。最后,产业正愈发以“领头羊”而非“老牌企业”的身份认知途游游戏,例如在《欢乐钓鱼大师》上线之前,很少有人能想到钓鱼题材的产品能在国内最高位于iOS游戏畅销榜TOP6,而正是途游游戏率先挖掘出了它的市场潜力;又如小程序游戏市场在2023年迎来显著爆发,但途游游戏旗下《胡莱三国手机版》2019年便已上线,企业对小程序游戏潜力的提前预判成为突破的重要优势。未来,从人才优势、市场检视、研发力量、企业定力等新的视角,业内的确需要去重新认知途游游戏。

冰川网络

游民星空

4年2次竞争力升级,冰川网络半年净利润创新高

游民星空

游民星空

冰川网络的市场讨论热度近年显著回升,从百度指数来看其2022年至今的日均指数已达之前几年的1.8倍。伽马数据认为,冰川网络4年2次升级带来的竞争力提升以及后续业绩潜力,是更多从业者、投资人关注企业的核心因素。从竞争力升级本身来看,冰川网络的第一次升级来源于品类拓展,在由卡牌类接替MMORPG成为营收主力后,2022年企业营收首次突破20亿元,增速高达303.87%,带来的股价回报一度可达168.5%,伽马数据认为这次升级有效地从“创收”层面提升了企业竞争力;第二次升级则来源于精细化运营,在产品品质与买量获客共同推动营收大幅增长后,冰川网络一度因销售成本过高而陷入增收不增利、甚至由盈转亏的境况,但企业在短时间内即完成一系列成本管控布局,例如买量重点由数量转向ROI、精简甚至关停效果不佳的在研项目等,现阶段,精细化运营的成效或比产业预期更佳,从业绩预告来看,2025年上半年冰川网络净利润的预估下限也有3.1亿元,将创历史新高,伽马数据认为这次升级有效地从“创利”层面提升了企业竞争力。“创收”“创利”两大关键指标均实现竞争力升级的基础上,叠加企业后续新品布局,伽马数据看好冰川网络未来竞争力。

境外收入连续5年增长,保持卡牌优势的基础上拓展SLG、塔防、消除等赛道

游民星空

游民星空

业务层面,境外市场是冰川网络竞争力的核心来源之一,该项业务占总营收比重达到51.5%,且已连续5年增长。这些数据意味着,冰川网络的境外市场竞争力当前仍处于较快扩张的阶段。卡牌品类是现阶段冰川网络境外业务的核心,在产出境外累计流水超20亿元的《X-HERO》后,冰川网络再次推出两款单年贡献数亿元收入的同品类产品,当前卡牌类产品占企业境外收入比重达到80%左右。在此基础上,冰川网络还同步发掘其他品类的境外机遇,例如SLG、塔防、消除等。考虑到上述品类的发展较为成熟,且“在成熟品类的基础上融合创新”本就是冰川网络较擅长的方向(卡牌类便是这一能力的典型代表),伽马数据认为未来冰川网络有望在其他品类再度产出创新型产品,为产业带来新思路的同时,也带动自身业绩以亿元甚至10亿元为单位增长。

融合能力向小程序游戏领域倾斜,现有产品最高入榜TOP20

游民星空

游民星空

小程序游戏是冰川网络有望形成的另一项竞争力,虽然当前上线的产品数量较少,但诸如《超能世界》《王者对决》等产品均进入过微信小程序游戏畅销榜TOP20,仍然展现出一定的市场竞争力。而在此基础上,伽马数据注意到冰川网络正将带动其收入大增303.87%、使得境外收入占比增至51.5%的“融合能力”向小程序游戏领域倾斜,例如,冰川网络围绕融合能力制订的“5050计划”,明确提到重点关注小程序游戏方向,并给出“与企业倡导的融合2.0的理念高度契合”的重点关注理由。而结合“5050计划”预计一周投放测试一款新游的推行思路,未来小程序游戏有望成为较早产出企业期望产品的领域,叠加小程序游戏对比移动APP相对蓝海的增速空间,小程序游戏有望成为冰川网络下一个在融合能力下产生、易于被投资者所认知到的竞争力来源。

中手游

游民星空

小程序游戏年收入曾超6亿元,长青产品、IP储备构筑未来竞争力

游民星空

游民星空

小程序游戏是中手游的重要竞争力来源,从已有成果来看,企业不但曾取得过相关业务年收入达6亿元、推出过数款累计流水数亿元产品的历史成绩,还在2025年延续增长势头,新品《春秋玄奇》上线3个月累计流水超1亿元。上述成绩已多次验证了企业的小程序游戏能力,而从未来潜力来看,伽马数据认为中手游至少具备两项较明显的领域优势:其一在于长青游戏,这一概念当前主要集中于移动App、PC端的游戏之中,少有小程序游戏涉猎,但中手游旗下《全民枪神:边境王者》上线6年仍保持着9100万的全渠道用户活跃量,使中手游成为少有的先行享受小程序游戏长青利好的企业;其二在于,中重度化、IP化是小程序游戏正在显现的发展趋势,这与中手游擅长的方向重合度较高,尤其是在IP领域,中手游拥有大量具备高知名度但在小程序游戏领域尚未出现改编产品的潜力IP,相关产品进入市场后有望带来较显著的流水增幅,实际上,从储备产品来看,也有以《新镇魂街》为代表的IP产品处于在研状态。而随着上述两项潜力的变现,中手游的小程序游戏业务有望展现出更为亮眼的业绩。

合作伙伴赋能竞争力提升,逐渐形成集研发、发行、线上、线下的立体合作关系网

游民星空


游民星空

中手游注重与高质量伙伴建立合作关系,并在这一方向布局多年。当前,相关成果对竞争力的加持正逐步显现:中手游与朝夕光年联合发行的《航海王热血航线》,首月流水超4亿元;中手游与青瓷游戏联合发行的《新仙剑奇侠传之挥剑问情》,首月流水超过2亿元,均取得了较为亮眼的市场表现。同时,伽马数据注意到中手游的合作关系网络正逐渐立体:例如在发行领域,中手游正与恺英网络筹备另一款“仙剑奇侠传”IP新品的合作;在线上场景,企业与腾讯视频等有着多年合作,并打造了多部“仙剑奇侠传”IP影视作品,助力企业在内容营销及运营层面发力;在线下场景,与超竞集团、合生创展集团等合作,进一步提升IP与现实场景的关联,从Freeman的研究成果来看,线下场景对用户口碑等层面有着显著的提升作用。值得注意的是,这些合作关系还有望形成额外的合力,例如在中手游的规划之下,在新品上线时集研发、发行合作于一体,通过线上、线下综合联动的方式,集中力量推高产品表现,实现“1+1>2”的业绩成果。

境外收入占比升至14.1%,中国港澳台、东南亚用户对多项企业拥有的IP兴趣较高

游民星空

游民星空

境外市场是中手游存在潜力的竞争力方向,虽然当前的贡献比例相对较低,但近年已经稳定保持在10%左右,且2024年占比创造历史新高。分析中手游境外业务发展成因后,伽马数据注意到占比提升的背后存在部分企业的长期优势。包含核心IP“仙剑奇侠传”在内,中手游旗下的众多IP在中国港澳台及东南亚地区都有着较明显的粉丝热度,这对IP产品出境有着天然利好。事实上,带动企业境外收入占比提升的主要动力也确实来源于上述IP与地区,例如,《新仙剑奇侠传之挥剑问情》在中国港澳台地区均登陆过iOS游戏畅销榜TOP3、《斗罗大陆:史莱克学院》则包揽过上述三地的iOS游戏免费榜榜首,这些案例反映出,中手游具备将IP与地区优势结合并产出实际成果的能力。而在这些已有的产品之外,中手游还规划了《斗破苍穹:巅峰对决》《斗罗大陆:逆转时空》两款IP产品在东南亚或中国港澳台地区的发行,此外,也有如《聊天群的日常生活》等众多存在IP优势但尚未披露是否登陆境外市场的储备产品。这意味着,中手游可用于境外创收的储备产品更为充足,将为境外收入的持续提升提供长久支持。

祖龙娱乐

游民星空

长线运营叠加跨平台布局,研发优势有望形成游戏内、外合力

游民星空

游民星空

游民星空

研发能力是祖龙娱乐的核心竞争力,其对研发的投入力度之大也长期位居国内前列。而伽马数据注意到在新的产业趋势之下,祖龙娱乐的研发能力正有望在游戏内、外形成合力,发挥“1+1>2”的价值。具体而言,祖龙娱乐过往的研发能力主要体现于游戏之内,例如在深入引擎技术研究、为移动游戏引入高达40万面模型等的带动下,其自研产品《以闪亮之名》在国服上线超过2年,但2025年最高排名仍能进入iOS游戏畅销榜TOP10,在长周期内取得了用户认可。而随着用户偏好载体的转变,PC平台正受到更多用户青睐,也为祖龙娱乐的技术优势由游戏内拓展至游戏外提供了更多发挥空间,仍以《以闪亮之名》为例,PC平台通常具备显著优于移动平台的画面表现,但也在性能优化、渲染管线等层面存在技术难点,而《以闪亮之名》却是换装、剧情互动等强女性向游戏中少有的登陆PC平台的产品,相较于其他产品拓展了新的增长空间,并且游戏还登陆了Epic、Steam平台,全球性平台的登陆也进一步提升了游戏的国际影响力。正是基于这样的技术合力,未来“研发能力”有望为祖龙娱乐带来更多想象空间。

布局游戏领域的AI前沿应用,过往深厚技术与经验或成为最大加持

游民星空

游民星空

祖龙娱乐的技术沉淀也为其拥抱新一轮技术变革筑牢根基,如今正以前瞻性视野构建AI技术战略布局,将AI技术深度融入产品开发,而技术布局带来用户体验的提升也将驱动其长线运营进一步突破。2024年,企业便组建起跨学科团队,将AI技术融入游戏开发,布局“智能叙事引擎”。DeepSeek大模型相关优势展现后,企业短时间内便与其达成战略合作,得益于企业的技术积累及高效布局,仅用不到三个月便完成《龙族:卡塞尔之门》智能NPC的技术适配与场景落地,游戏新版本上线首月,玩家日均交互时长提升42%,IP周边商品转化率增长35%。同时,AI生成的沉浸式剧情内容有效带动了UGC生态发展,社区日均新增原创故事达800余篇。可以看到,祖龙娱乐固有的技术能力在与AI叠加后已有诸多成果落地。而在上述已有成果之外,祖龙娱乐正加速探索AIGC与UGC的融合创作模式,依托深厚技术积累与UGC运营经验,这一布局不仅有望重塑玩家互动体验,更将为产品长线运营注入智能化新动能。

强化自发行体系建设,研运一体驱动全球化布局

游民星空

游民星空

在强研发能力基础上,祖龙娱乐也正致力于强化自发行体系建设,自2023年起企业已连续3年实现自研自发产品上线,且部分产品已跻身赛道头部位置,目前,企业在国内市场自发行产品流水占比稳定在七成左右。在全球市场业务层面,得益于祖龙娱乐的研运一体化战略布局,企业研发转化率得以提升。当前,祖龙娱乐境外市场业务正从“广泛触达”向“深度运营”阶段升级:一方面,持续基于用户反馈迭代优化成熟产品,巩固市场份额;另一方面,针对不同产品的核心特性与区域市场的差异化需求,制定精准化运营策略。从产品储备来看,企业面向全球市场开发的产品占比显著,其中,基于国内市场优异表现的《龙族:卡塞尔之门》,其境外市场拓展将进一步增强公司全球化业务的综合竞争力。

盛天网络

游民星空

AI驱动游戏、社交双领域发力,业务数据助力构建AI“护城河”

游民星空

游民星空

盛天网络以内生增长与外延拓展双轮驱动,在深挖游戏、社交核心业务实现内生发展的同时,重点推进AI技术于各业务线的应用,使AI成为企业发展新引擎。现阶段,企业已建成应用层、模型层、基建层全覆盖的AI泛娱乐平台,并在实际业务中加以应用:社交业务上,2023年推出AI原生音乐社交APP《给麦》;游戏业务方面,自研的AI社交小游戏《字灵契约》接入豆包AI工具,实现多模态交互创新,同时,接入DeepSeek模型研发的《密语炸弹》也已完成内部测试。而在应用于具体业务的同时,这些业务也为盛天网络的业务发展提供反哺,例如在AI时代,垂直场景的高质量数据是驱动旗下模型进化的关键,也是保持竞争力的核心之一,而盛天网络凭借“平台+内容+服务”的生态布局,能够取得涉及各个维度的大量数据,为盛天网络自主研发的VRACE AI平台模型迭代进化提供支撑,在游戏、社交垂直领域筑牢数据“护城河”,进而形成“AI助力业务发展,业务反哺AI成长”的竞争力成长闭环。

累计发行单机游戏14款,单机游戏或成出海、IP、云游戏后的新游戏竞争力

游民星空

游民星空

游民星空

游戏业务上,盛天网络有望在单机游戏领域开拓新的企业竞争力。从已有成果来看,截至2025年上半年企业已累计发行14款单机游戏,其中的代表产品《活侠传》Steam好评率超70%,累计销量已达数十万份,证明用户对产品质量的认可。在已有较佳“开局”的基础上,企业单机业务的发展环境也在持续向好,例如近年回归PC终端的趋势、《黑神话:悟空》的市场热情等,都对提升国内单机游戏市场规模有着良好作用,也成为盛天网络相关业务的加持。而面向未来,盛天网络也有更多单机层面的布局,当前至少还储备着5款签约产品。而在单机游戏之外,盛天网络已有的游戏竞争力也在持续发力,例如面向海外市场,新品《星之翼》最高位列日本地区iOS、Google游戏免费榜双榜TOP2,韩国、东南亚等地也有后续拓展计划;IP方面,储备有产品《真·三国无双 天下》,且已取得版号;云游戏方面,拓展蔚来汽车等新的合作伙伴。

游戏客户广告收入增长110.32%,产业理解、终端覆盖、核心代理共筑广告竞争力

游民星空

游民星空

广告业务是盛天网络的重要竞争力之一,虽然其收入规模近年有所下降,但基于三项原因,伽马数据看好其未来发展潜力。其一在于,不论是企业布局的IP授权、单机游戏、相关业务(如电竞),还是游戏平台,都意味着盛天网络拥有众多与游戏产业关联密切的业务布局,而这些布局能够基于产业理解、触达用户等层面,赋予盛天网络更佳的服务游戏客户的优势。对盛天网络而言,则意味着巩固其广告业务地位,实际上,也有更多客户注意到这一优点并与盛天网络深入关联业务,2024年企业源于网络游戏的广告收入同比增长110.32%。其二,盛天网络拥有终端层面的业务优势,例如除常规的移动、PC端流量外,企业在汽车产业、酒店产业等线下终端领域亦有覆盖,这有利于盛天网络的广告业务在终端立体、完善层面树立竞争壁垒。其三,伽马数据注意到盛天网络的广告业务能力正受到更多认可,更多媒体将其合作位置提升至“核心代理”的级别,这不仅意味着盛天网络把握流量价值的增加,也意味着更多合作伙伴认可“与盛天网络合作能带来更高回报”的前景。

青瓷游戏

游民星空

年稳定新增2至3百万用户,长生命周期产品成青瓷游戏竞争力根基

游民星空

长生命周期产品是青瓷游戏竞争力的重要根基,并以《最强蜗牛》为最明显的体现。自上市以来,青瓷游戏的营收规模常年在数亿元左右上下浮动,无论当年收入受哪些新品带动、怎样正常波动,《最强蜗牛》始终能为企业带来数亿元的年收入贡献。而正是有这样稳定的长生命周期产品作为基底,青瓷游戏才能不急于一时地创收与变现,在用户要求持续拔高的当下,静下心来打磨自研产品、选择与自身品牌相符的代理产品精细化发行,耐心创造下一个营收大幅提升的机会。与此同时,伽马数据注意到《最强蜗牛》还在不断拓展身为长生命周期游戏的可能性,一个典型的表现为,“上线时间越久能够找到的新增用户越少”是绝大多数游戏发展的自然规律,但《最强蜗牛》却连续4年每年都吸引来了200万~300万名的新增用户。上线多年仍能有稳定的用户增量,既是产品品质较高的体现,也是能够长线运营的原因之一。基于对企业的收入贡献以及发展趋势,伽马数据认为长生命周期产品已成为青瓷游戏竞争力的重要根基。

发力境外市场,IP联动促进长线运营

游民星空

游民星空

境外市场为青瓷游戏创造的竞争力价值正持续提升,从直接的成果来看,2024年企业其他地区收入超2.7亿元,较2021年已经翻了6倍。而从塑造竞争力以及未来布局上,青瓷游戏的境外团队已涉及日本、韩国、澳洲、新加坡等地,更利于本土化的精细运营游戏的当地版本,现阶段,主力产品《最强蜗牛》的境外语言版本已有约10种,此外,青瓷游戏也筹备着更多境外上线计划。与此同时,青瓷游戏也在持续拓宽其长线运营方法论,现阶段,IP联动是企业加码较多且成果较佳的方式之一,2024年《最强蜗牛》《提灯与地下城》《不思议迷宫》3款产品累计IP联动超10次。未来,伽马数据也期待企业沉淀更多长线运营方法论,并将其运用于更多市场、更多产品之中,带动竞争力长期增长。

多年研发投入,多元素融合的SLG自研新品是未来竞争力来源

游民星空

游民星空

在众多在研新品中,伽马数据看好《项目E》对企业未来业绩的带动潜力。从已有信息来看,《项目E》是一款后启示录世界题材的SLG产品,但在SLG核心玩法之外,产品还融入了地图探索、背包管理、资源收集等诸多游戏元素。而看好其未来潜力的原因主要有三:其一,虽然SLG品类因大量产品涌入而在几年前就不断被预警已是红海,但在头部新品的带动下,2024年头部策略产品中新品流水贡献高达52.4%,也让产业看到在有足够的品质与创新的情况下新品仍然有跃居头部、获得高额回报的机会;其二,如前所述,“创新”是后续SLG产品获得高额回报的重要因素之一,而《项目E》正是在“创新”层面具备较佳的竞争力,例如上述提及的背包管理等元素,均为现有SLG产品几乎没有涉足、但用户热情较高的玩法,或为SLG品类传统体验带来较多新鲜感;其三,青瓷游戏对《项目E》投入了众多资源,伽马数据认为这有助于为产品提供更多品质保障,进而作用于未来回报。

中国上市/非上市游戏企业后续竞争力风险

4家企业被立案,证券市场违规使股价单日下跌16%

游民星空

游民星空

自2024年以来,被中国证券监督管理委员会立案调查或正式下达《行政处罚决定书》的主要上市游戏企业已有4家,数量远超历史水平。从股价等上述企业的证券市场表现来看,违规对投资者的投资收益及投资策略造成了一定影响。而从影响投资价值的成因来看,新规之下或因《行政处罚决定书》被冠以“ST”字样,从而造成股价显著下跌、涨跌受限等后果是上述影响的核心成因。与此同时,从立案到下达结果的过程中长达1、2年的时间周期,意味着即便企业的基本面仍然向好,悬而未决的结果也使得市场情绪难以稳定,造成股价上升、反弹不及预期等后果,同时迫使部分投资者改变策略,例如由短线投资转变为长线投资。整体而言,保持合法合规的经营是企业及投资者均需关注的重点。

14.7%的统计企业因“产品不及预期,未上线”而净利润下降/亏损

游民星空

数据来源:伽马数据(CNG)

游民星空

数据来源:伽马数据(CNG)

在研项目不达预期,为避免更大损失而中止后续研发是游戏企业正常的生产经营过程,但现阶段正愈发成为需要投资者关注的投资风险,仅从2024年主要上市游戏企业的年报来看,14.7%净利润下降或亏损的企业明确提到原因之一在于“产品不及预期,未上线”,在各类因素排名第二。这是由于中止研发对企业基本面的影响愈发显著:一方面,国内企业的研发投入已较几年前显著攀升,“单款游戏投入过亿”也由极为少见变成部分潜力产品的“标配”,但这也意味着,一旦项目表现离预期较远甚至未达上线标准,其高昂的研发成本将直接冲击企业利润,极端情况下甚至造成使企业近几年的净利润全部“归零”的严重后果。另一方面,用户对产品愈发严格的要求使新品“成功率”持续低迷,进一步加剧了产品发生上述情况的概率,从而扩大基本面风险。但利好的消息是,更多企业加码对这类风险的防控,并通过强化前期调研、加深与用户的全程沟通等方式应对,未来此类风险发生情况或有望改善。

除此之外,本次报告还根据“强基领航游戏企业模型”评选出部分优质企业,授予白马奖、黑马奖的荣誉称号。

获得白马奖或黑马奖的企业包含:世纪华通、三七互娱、恺英网络、网易游戏、贪玩游戏、益世界、途游游戏、腾讯游戏、冰川网络、中手游、祖龙娱乐、盛天网络、青瓷游戏、叠纸网络、米哈游、鹰角网络等多家企业。

游民星空


人喜欢
游民星空APP
随时掌握游戏情报
code
  • 相关资讯:
  • 没有任何记录
休闲娱乐
综合热点资讯
单机游戏下载
好物推荐
游民星空联运游戏